Unités d'enseignement :
Téléchargez l'horaire de l'ensemble des modules au format iCalendar : iCal
Consultez le dossier pédagogique de la section :
Conditions d'admission
- être porteur d’un diplôme de l’enseignement secondaire supérieur ou
de l’enseignement supérieur
- Être en possession du (des) titre(s) exigé(s) par la législation de
l’enseignement (décret du 11/04/2014)
IMPORTANT !
La section a pour finalité la formation de professeurs de cours techniques et de pratique professionnelle et non celle des professeurs de cours généraux, de cours spéciaux ou philosophiques.
Documents à fournir :
- La copie du titre technique exigé à l’admission.
- Un droit d’inscription ou une attestation en vue de l’exonération du droit d’inscription en promotion
sociale (émanant du FOREM, du CPAS ou de l’AWIPH).
- Un extrait du casier judiciaire (ancien certificat de bonne vie et mœurs datant de moins de 6 mois – modèle 2 pour l’enseignement)
Titres délivrés :
Attestations de réussite des unités d'enseignement,
Certificat d’aptitudes pédagogiques (après réussite de toutes les unités d'enseignement des 2 ensembles pédagogiques et de l'épreuve intégrée).
Horaire de cours : du 09/09/2024 au 26/06/2025
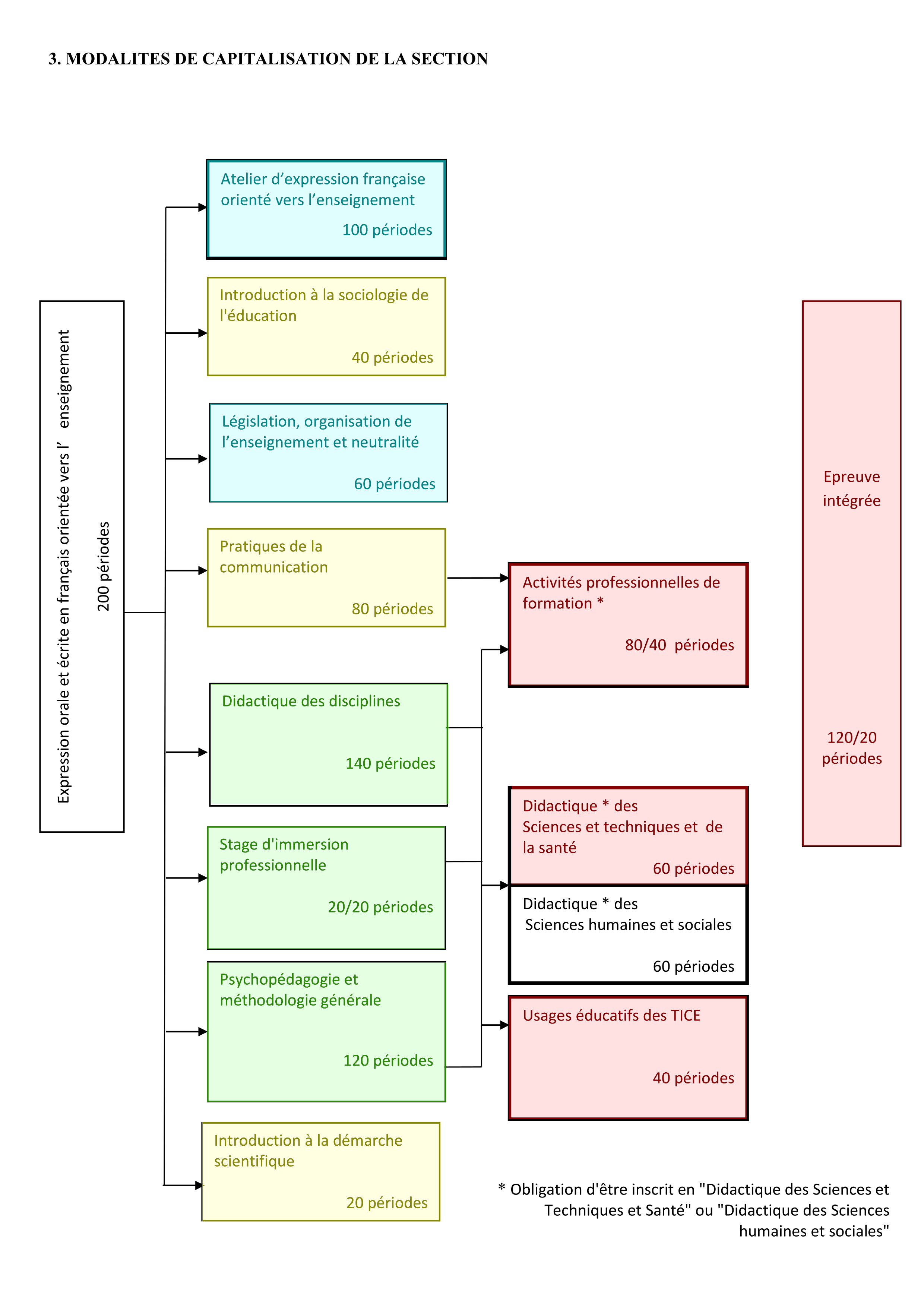
Modalités de capitalisation :
En première année :
En première ou deuxième année (selon l'ensemble suivi en première année) :
- Ensemble 12A (bleu)
- Ensemble 12B (jaune)
En deuxième année :

Droit d'inscription
| D.I. (2425) : | 230,00 € |
| D.C. : | 15,00 € |
| Total : | 245,00 € |
Pour votre sécurité et la nôtre, nous privilégions le paiement par carte :

Sont exemptés du droit d’inscription (D.I.) :
- Les chômeurs complets indemnisés (l’établissement demandera l’attestation auprès du FOREM),
- les minimexés et les handicapés (l’étudiant fournira l’attestation du CPAS ou de l’AWIPH)
Important !
Ces informations sont communiquées sous réserve de modifications de l'organisation, des horaires et des prix.
La formation n'est organisée que si le nombre d'étudiants en ordre d'inscription est suffisant.
Version : 31/05/2026 16:37:47 - (Version MepManager : OLIVIER M-A 4.6)